Nginx
Nginx
Nginx是一款高性能的http服务器/反向代理服务器及电子邮件代理服务器。有俄罗斯的程序设计师伊戈尔西索夫所开发,官方测试ngnix能够支撑5万并发链接,并且cpu内存等资源消耗却非常低,运行非常稳定。
Nginx应用场景
http服务器。
ngnix是一个http服务可以独立提供http服务。可以做网页静态服务器
虚拟主机。
可以实现在一台服务器虚拟出多个网站,例如个人网站使用的虚拟主机、
反向代理,负载均衡
当网站的访问量达到一定程度后,单台服务器不能满足用户的请求时,需要多台服务器集群可以使用ngnix做反向代理。并且多台服务器可以平均分担负载,不会因为某台服务器高宕机而某台服务器闲置的情况。
Ngnix安装
环境准备
需要安装gcc的环境
1
yum install gcc-c++第三方的开发包
PCRE(Perl Compatible Regular Expressions)
是一个Perl库,包括perl兼容的正则表达式库。Nginx的http模块使用pcre来解析正则表达式,所以需要在linux上安装pcre库
1
yum install -y pcre pcre-devel注:pcre-devel 是使用 pcre 开发的一个二次开发库。nginx 也需要此库zlib
zlib库提供了很多压缩和解压缩的方式,Nginx使用zlib对http包的内容进行gzip,所以需要在linux上安装zlib库
1
yum install -y zlib zlib-develOpenSSL
OpenSSL 是一个强大的安全套接字层密码库,囊括主要的密码算法、常用的密钥和证书封装管理功能及 SSL 协议,并提供丰富的应用程序供测试或其它目的使用。nginx 不仅支持http 协议,还支持 https(即在 ssl 协议上传输 http),所以需要在 linux安装 openssl 库。
1
yum install -y openssl openssl-devel
Nginx下载安装
官方网站下载 nginx:http://nginx.org/
安装
把 nginx 的源码包nginx-1.8.0.tar.gz上传到 linux 系统
解压缩
1
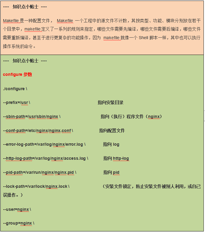
tar zxvf nginx-1.8.0.tar.gz进入ngnix目录,使用下面的configure命令创建makeFile文件
1
2
3
4
5
6
7
8
9
10
11
12./configure \
--prefix=/usr/local/nginx \
--pid-path=/var/run/nginx/nginx.pid \
--lock-path=/var/lock/nginx.lock \
--error-log-path=/var/log/nginx/error.log \
--http-log-path=/var/log/nginx/access.log \
--with-http_gzip_static_module \
--http-client-body-temp-path=/var/temp/nginx/client \
--http-proxy-temp-path=/var/temp/nginx/proxy \
--http-fastcgi-temp-path=/var/temp/nginx/fastcgi \
--http-uwsgi-temp-path=/var/temp/nginx/uwsgi \
--http-scgi-temp-path=/var/temp/nginx/scgi

编译
1
make安装
1
make install
Nginx启动与访问
注意:启动nginx 之前,上边将临时文件目录指定为/var/temp/nginx/client, 需要在/var 下创建此 目录
1 | |
进入到Nginx目录下的sbin目录
1
cd /usr/local/ngiux/sbin输入命令启动Nginx
1
./nginx启动后查看进程
1
ps aux | grep nginx地址栏输入虚拟机的IP即可访问(默认为80端口)
关闭Nginx
1
2
3./nginx -s stop
#或者
./nginx -s quit重启Nginx
先关闭后启动
刷新配置文件
1
./nginx -s reload
Nginx静态网站部署
将静态页面目录的所有内容上传到服务器的/usr/local/nginx/html下即可访问
配置虚拟主机
虚拟主机,也叫“网站空间”,就是把一台运行在互联网上的物理服务器划分成多个“虚拟”服务器。虚拟主机技术极大的促进了网络技术的应用和普及。同时虚拟主机的租用服务也成了网络时代的一种新型经济形式。
端口绑定
上传静态网站
将/资料/静态页面/index目录上传至 /usr/local/nginx/index下
将/资料/静态页面/regist目录上传至 /usr/local/nginx/regist下
修改Ngnix的配置文件:/usr/local/nginx/conf/nginx.conf
1
2
3
4
5
6
7
8
9
10
11
12
13
14
15
16
17
18
19
20
21
22
23
24
25
26
27
28server {
listen 81; # 监听的端口
server_name localhost; # 域名或ip
location / { # 访问路径配置
root index;# 根目录
index index.html index.htm; # 默认首页
}
error_page 500 502 503 504 /50x.html; # 错误页面
location = /50x.html {
root html;
}
}
server {
listen 82; # 监听的端口
server_name localhost; # 域名或ip
location / { # 访问路径配置
root regist;# 根目录
index regist.html; # 默认首页
}
error_page 500 502 503 504 /50x.html; # 错误页面
location = /50x.html {
root html;
}
}访问测试
地址栏输入http://192.168.177.129/:81 可以看到首页面
地址栏输入http://192.168.177.129/:82 可以看到注册页面
域名绑定
域名与IP绑定:
一个域名对应一个 ip 地址,一个 ip 地址可以被多个域名绑定。
本地测试可以修改 hosts 文件(C:\Windows\System32\drivers\etc)
可以配置域名和 ip 的映射关系,如果 hosts 文件中配置了域名和 ip 的对应关系,不需要走dns 服务器。
192.168.177.129 www.hmtravel.com
192.168.177.129 regist.hmtravel.com
做好域名指向后,修改nginx配置文件
1 | |
执行以下命令刷新配置
./nginx -s reload
Nginx反向代理与负载均衡
反向代理
反向代理(Reverse Proxy)方式是指以代理服务器来接受internet上的连接请求,然后将请求转发给内部网络上的服务器,并将从服务器上得到的结果返回给internet上请求连接的客户端,此时代理服务器对外就表现为一个反向代理服务器。

正向代理
正向代理是针对你的客户端,而反向代理是针对服务器的

配置反向代理
在Nginx主机修改Nginx配置文件
1
2
3
4
5
6
7
8
9
10
11
12
13upstream tomcat-travel{
server 192.168.177.129:8080;
}
server {
listen 80; # 监听的端口
server_name www.hmtravel.com; # 域名或ip
location / { # 访问路径配置
# root index;# 根目录
proxy_pass http://tomcat-travel;
index index.html index.htm; # 默认首页
}
}重新启动Nginx,然后浏览器测试:http://www.hmtravel.com (此域名须配置域名指向)

负载均衡
负载均衡 建立在现有网络结构之上,它提供了一种廉价有效透明的方法扩展网络设备和服务器的带宽、增加吞吐量、加强网络数据处理能力、提高网络的灵活性和可用性。
负载均衡,英文名称为Load Balance,其意思就是分摊到多个操作单元上进行执行,例如Web服务器、FTP服务器、企业关键应用服务器和其它关键任务服务器等,从而共同完成工作任务。
配置负载均衡的准备工作
- 将刚才的存放工程的Tomcat复制三份,修改配置文件中的端口分别为8080、8081、8082
- 分别启动这三个Tomcat服务
- 为了能够区分是访问那个服务器的网站,可以在首页标题添加标记以便区分
配置负载均衡
修改Nginx配置文件
1
2
3
4
5
6
7
8
9
10
11
12
13
14
15
16
17
18
19
20upstream tomcat-travel {
server 192.168.177.129:8080;
server 192.168.177.129:8081;
server 192.168.177.129:8082;
}
server {
listen 80; # 监听的端口
server_name www.hmtravel.com; # 域名或ip
location / { # 访问路径配置
# root index;# 根目录
proxy_pass http://tomcat-travel;
index index.html index.htm; # 默认首页
}
error_page 500 502 503 504 /50x.html; # 错误页面
location = /50x.html {
root html;
}
}地址栏输入http:// www.hmtravel.com / 刷新观察每个网页的标题,看是否不同。
经过测试,三台服务器出现的概率各为33.3333333%,交替显示。
如果其中一台服务器性能比较好,想让其承担更多的压力,可以设置权重。
比如想让NO.1出现次数是其它服务器的2倍,则修改配置如下:
1
2
3
4
5upstream tomcat-travel {
server 192.168.177.129:8080;
server 192.168.177.129:8081 weight=2;
server 192.168.177.129:8082;
}